What is TikTok Smart Campaign? Smart or Manual is Right for You?
When launching TikTok Conversion Ads, one important question comes up: should you go with Smart or Manual campaigns? Each option affects your ad performance, budget usage, and return on investment in different ways. While TikTok Smart Campaign offers automation and ease, Manual Campaigns give you more control and flexibility.
When launching TikTok Conversion Ads, one important question comes up: should you go with Smart or Manual campaigns? Each option affects your ad performance, budget usage, and return on investment in different ways. While TikTok Smart Campaign offers automation and ease, Manual Campaigns give you more control and flexibility.
Fortunately, you don’t have to choose one over the other. With Omega TikTok Pixels, you can enjoy the best of both worlds, automated efficiency with manual precision.
What is a Manual TikTok Campaign?
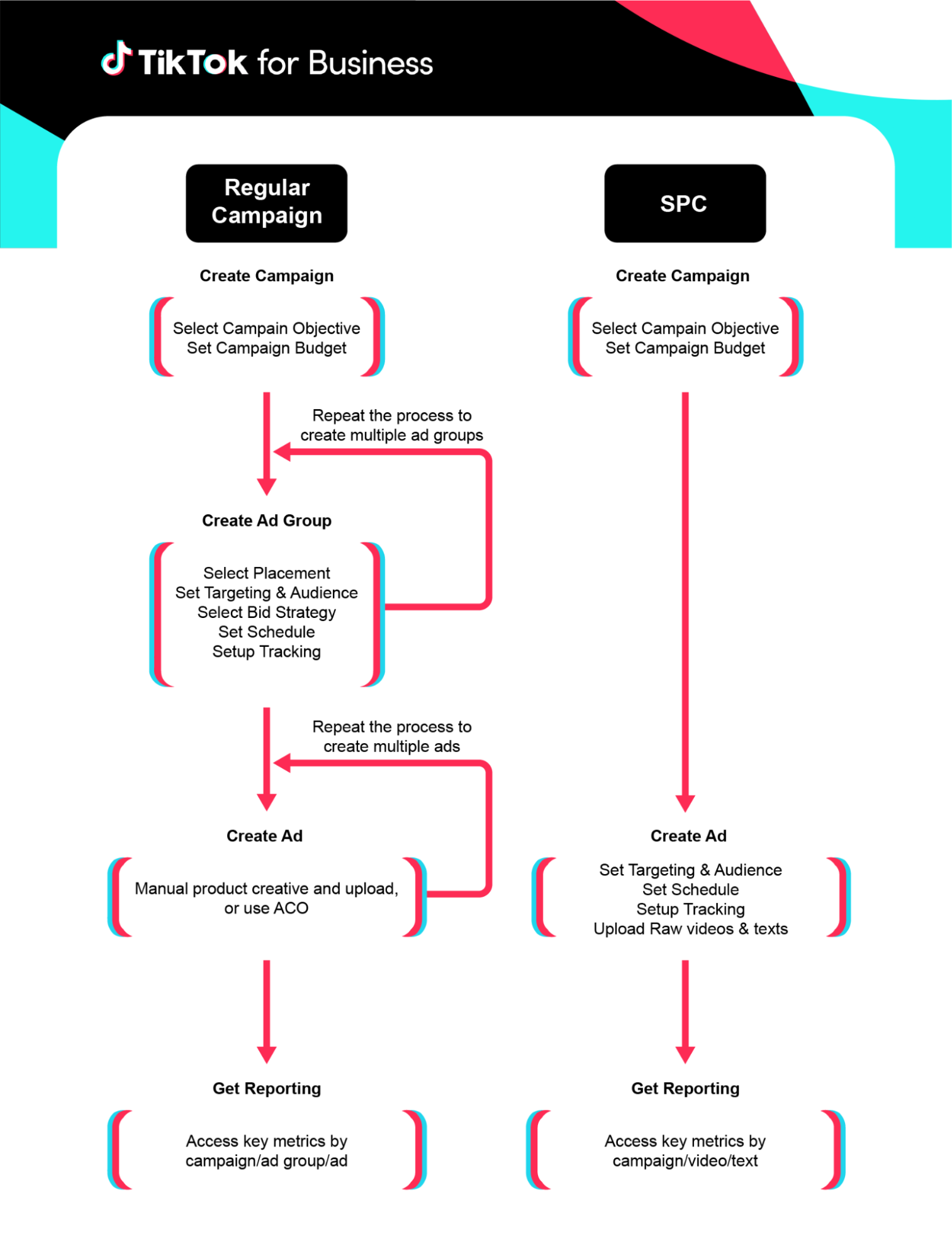
A manual campaign lets you control every aspect of TikTok advertising, from targeting, bidding, placements, and everything in between with every ounce of detail subject to your inputs.
This is the method to be used for advertisers who want full control and are able to handle all particulars.

Here’s who will benefit most:
- Advertisers with digital ad experience: Skilled in managing and optimizing campaigns manually.
- Businesses seeking full control: Prefer to adjust every setting based on specific goals.
- Marketers testing strategies: Exploring a variety of audience segments, creatives, and bidding strategies.
‼️Things to consider:
- Manual campaigns demand time, care, and a good understanding of ad management.
- Without proper optimization, they carry a higher risk of inefficient ad spend.
- The setup process is more complex, involving various decisions and continuous adjustments on the part of the advertiser.
What is a Smart TikTok Campaign?
TikTok Smart Campaigns essentially work or run on AI and automation. TikTok Smart simply calls for a highly automated mode of advertising in the sense that TikTok algorithm picks for you what it thinks is the best budget, best audiences, and best placements to achieve the desired result without having to make adjustments to every single setting manually.
It is all about ease and speed. You only need to set up one campaign level, and once it’s created, TikTok will auto-generate the corresponding Ad Group for you. Minimal input is required, making it an ideal choice for those who want to get started quickly without getting into the technical details.

TikTok currently offers several Smart+ Campaign types depending on your business goal. Here are the three main ones:
- Smart+ Web Campaign: Used to drive website conversions such as purchases or signups. TikTok optimizes delivery using Pixel data, so you don’t need to fine-tune every setting.
- Smart+ App Campaign: Best for promoting mobile apps. It focuses on getting installs or in-app actions, with targeting and creatives handled automatically.
- Smart+ Lead Generation Campaign: Helps you collect user info through TikTok’s native lead forms. The setup is simple, and TikTok’s system handles the rest to maximize form submissions.
Here’s who will benefit most:
- Beginners: Those new to TikTok Ads who want a simple, low-barrier way to get started without worrying about technical setup.
- Businesses that want fast setup: Brands looking to launch campaigns quickly and let TikTok’s algorithm handle optimization.
- Advertisers seeking a hands-off approach: Teams with limited resources who prefer automation to manage performance and scale efficiently.
‼️Things to consider:
- They’re easy to launch and don’t require deep knowledge of ad settings.
- TikTok’s AI helps you reach the right audience and improves ad performance automatically.
- Automation saves time and reduces the need for ongoing campaign management.
TikTok Smart vs Manual Campaign: What’s the Difference?
If you’re aiming to run TikTok Ads that deliver results without the hassle, TikTok Smart Campaigns might be exactly what you need.
Below is a detailed comparison to help you decide which campaign type fits your goals best:
|
Criteria |
TikTok Smart+ Campaigns |
Manual (Regular) Campaigns |
|
Setup Complexity |
✅ Effortless — minimal input required, all within a few clicks |
❌ Time-consuming — requires full manual setup |
|
Who It’s For |
✅ Perfect for beginners and busy brands |
✅ Suitable for experienced advertisers with time and resources |
|
Ad Control |
❌ Hands-off — TikTok’s AI handles targeting and placement |
✅ Full manual control over every element |
|
Optimization |
✅ Auto-optimized in real time by TikTok’s algorithm |
❌ Requires manual A/B testing and adjustments |
|
Time & Resource Needed |
✅ Low — campaigns can be launched in minutes |
❌ High — needs ongoing attention and refinement |
|
Customization |
❌ Pre-configured for conversions and performance |
✅ Highly customizable for niche goals |
|
Best For |
✅ Fast results, simplified workflows, scalable growth |
✅ Advanced strategies, testing, and manual control |
? When to use each type:
If you’re looking for speed, simplicity, and built-in optimization, a TikTok Smart Campaign is the way to go, perfect for beginners or brands wanting quick, scalable results.
On the other hand, if your strategy requires granular control, A/B testing, and advanced targeting, a Manual Campaign will give you the flexibility you need to fine-tune every detail.

Proven Tips to Optimize Your Smart Campaign
Want better results without overcomplicating things? Start with these high-impact tips:
1. Capture Attention in the First Few Seconds
Studies have shown that over 63% of top-performing videos introduce the key message/product within the first 3 seconds. Make sure to have the core message come into play early on in a narrative woven around it that caters to the fast-paced, story-led environment of TikTok.
Why it matters: Starting with impact snaps attention to the advertisement before users scroll away. The message is registered in the viewer’s mind, even if the whole video is not seen. It also makes sure engagement is created and context is set immediately.
2. Use Clear and Action-Oriented CTAs
Always give your audiences a boost about what to do next lest your engagement goes to waste. The CTA, the “click here,” “check this out,” and “download now” should be direct, simple, and personal for TikTok. Make use of TikTok’s built-in CTA buttons. If you’re using Omega TikShop’s TikTok Ad Creation feature, the app also offers custom CTA options, letting you choose from up to 10 variations to match your campaign goals.
Why it matters: A strong CTA shifts users to take action from passive viewing. It heightens conversions, adding focus to your content.

3. Ride the Wave of TikTok Trends
Depending on trendy topics on TikTok, from a viral sound to an editing style, can shift a lot of attention to your content. The sooner a trend is touched upon, the more relevant the content feels.
Why it matters: An ad that has fresh trending content is engaging, relatable, and relatable to what TikTok users are already consuming and sharing.
4. Make It Relatable and Fun
The best ads on TikTok often work the best due to how they tell stories in a light-hearted and emotionally appealing way. Authenticity, humor, and a casual tone should be maintained when connecting with TikTok’s audience.
Why it matters: If your story feels real and fun, then people will most likely remember your brand, engage, and watch. It builds trust and connection with your viewers without being heavy on sales.

5. Break the Fourth Wall
Speaking directly into the camera and looking into the eyes of the viewers is native to the TikTok style. This technique is used in approximately one-third of the best-performing auction ads to generate closeness.
Why it matters: Breaking the fourth wall allows the audience to feel acknowledged and included. It is one of the best ways one could create a conversation, enhancing interaction and emotional engagement.
6. Use On-Screen Text to Reinforce Your Message
Because of the fast pace of TikTok and a lot of users watching it without sound, adding short informative on-screen text can help achieve clarity. Stickers, effects, and subtitles would heighten visual reinforcement of your message.
Why it matters: Text overlay makes the message digestible and helps cement it in the memory. Text overlay is particularly useful for viewers scrolling through or watching videos muted.
How Omega TikShop Helps You Run and Track TikTok Campaigns Smarter
Omega TikTok Pixels offers comprehensive solutions for tracking and optimizing both Smart and Manual TikTok campaigns, ensuring that merchants can effectively monitor performance and make data-driven decisions.
![]()
Launch TikTok Smart+ Campaigns Right from the App
With the TikTok Create Ad feature, Omega lets merchants build Smart Website Conversion campaigns directly inside the app, no need to open TikTok Ads Manager. Everything from campaign setup to performance tracking and optimization happens in one place, making the process faster and more intuitive.
- Streamlined Campaign Creation: Tailored to web conversion goals, allowing for efficient and effective ad setups.
- Shopify Product Source Integration: The app automatically pulls product data from your connected Shopify store, so you can seamlessly promote exactly what you want in Smart Catalog Ads, without switching tools.
- Support for Smart Catalog Ads: Enables dynamic product advertisements, enhancing ad relevance and engagement, especially useful for promoting your full Shopify store with synced product sources.
- Pre-Configured Settings: Optimized for TikTok’s ad ecosystem, reducing the complexity of manual configurations.
- Real-Time Performance Data: Access to up-to-date metrics from TikTok directly within the app.
Plus, you can customize your CTA with up to 10 options, making it easy to match each campaign to your specific goals and audience.
Track Manual Campaigns with Built-in UTM Support
Merchants who opt for manual campaigns still benefit from Omega’s automation. When setting up your ad, simply turn on the UTM tracking toggle in the app, once enabled, UTM parameters are automatically embedded into your TikTok ad URLs.

This removes the hassle of manual setup while ensuring every traffic source and interaction is properly tracked. As a result, you can evaluate campaign effectiveness with confidence and make smarter optimization decisions.
Track the Full Order Journey, Not Just Events
Omega goes beyond pixel events with a built-in Order List feature directly attached to your Total Sales metric. From there, you can explore a full list of orders generated via TikTok ads.
Clicking into any order opens up a detailed Order Journey view, showing touchpoints from ad click to purchase. You’ll clearly see which campaign, ad, or audience brought the sale, making it easier to optimize what works and drop what doesn’t.
This level of tracking gives you more than just event data, it delivers actionable attribution clarity for every dollar spent.

FAQs
1. Can I switch from a Smart Campaign to a Manual one after launching?
No, Smart Campaign cannot be converted into Manual Campaign once it goes live. You will, however, pause the current campaign and set manually a new campaign with custom settings. If you want more control mid-way, it’s better to start with a Manual Campaign from the beginning.
2. Does Smart Campaign limit my ad creative options?
No, Smart Campaigns do not limit your creative options. You’re free to upload your own ad creatives. However, the only constraint is the number, you can add up to 30 creatives when setting up a single Smart Campaign.
3. Will Smart Campaigns spend my entire budget no matter what?
Not necessarily in that case; TikTok Smart Campaign tries to optimize it within the set budget, so their algorithm does sometimes end up underdelivering to maintain an effective quality of results. So if this is what you’d really be worried about too, then simply use those daily budget caps while closely monitoring the output.
Conclusion
The choice between using a TikTok Smart Campaign and a Manual Campaign will eventually depend on your objectives and level of experience and how much control you want over the setup of the advertisement.
TikTok Smart+ Campaigns are perfect for launching quickly and running on an automatic optimization system, while Manual Campaigns provide flexibility for advertisers who want to take their time working through and tweaking every detail.
Understanding the strengths and trade-offs of each approach is essential to building a strategy that delivers real results. And if you’re looking for a solution that supports both, with a simplified setup and powerful tracking, Omega TikTok Pixels has you covered!
